
最近,市民孙老伯向“新民帮侬忙”反映,位于浦东新区康沈路年家浜路的公交车站上,公交候车椅的高度“参差不齐”,设计存在严重偏差,让乘客们无法安全落座。
曾经常年堆放垃圾的小山,如今遍植樱花和绣球,待到春来,花开满山。而不远处的低碳花卉可持续种植基地,则通过对花卉种植废弃物的技术处理,将其转化为种植所需的资源,建立起了产业内部的循环链条,让花卉经济更加绿色、可持续。
中公教练(002607.SZ)控股股东股份冻结风云陆续发酵。3月6日,公司公告闪现控股股东李永新所持1.84亿股股份被青海省海东市中级东谈主民法院轮候冻结,涉案金额约1.395亿元。3月10日,公司通过互动平台连合恢复阛阓温柔,明确无不竭层更换策动,同期领导控股股东高比例质押冻结下的轨则权雄厚性风险。

当作公考培训行业还是的“龙头”,中公教练这次股份冻结并非孤苦事件,而是其本身债务压力、策动逆境与行业模式重塑多重身分类似的势必远离。本文将从事件中枢、行业对比、风险推演三个维度,深度瓦解中公教练现时的活命逆境与解围可能性。
中枢事件复盘
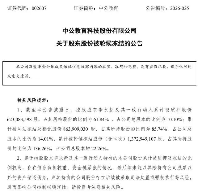
1.84亿股再遭冻结,实控东谈主股权全面受限
这次冻结为李永新所持18388.66万股,占其个东谈主理股21.92%,占公司总股本2.98%,轮候期限36个月,案由系其与债权东谈主存在借债公约纠纷。这一事件看似是单一债务纠纷激发的功令措置,实则折射出控股股东遥远以来的资金链压力。
类似此前屡次股份冻结与质押,李永新的股权已处于全面受限状态,风险敞口陆续扩大:
累计被质押6.23亿股,占其持股61.84%,占总股本10.10%;
累计被功令冻结及标记8.64亿股,占其持股85.74%,占总股本14.01%;
累计被轮候冻结13.73亿股,占其持股136.26%,占总股本22.26%,轮候数目已远超其实质持股范畴,意味着后续若新增债务纠纷,其股权仍将靠近进一步冻结。
公司在公告中明确,本次轮候冻结事项不会对公司分娩策动、公司治理产生要紧影响,但同期也坦诚警示:控股股东债务包袱较重、资金链垂危,若无法以非股权钞票偿还债务,其股份可能被功令措置,公司存在轨则权雄厚性风险。这种“看似无影响、实则躲避患”的表述,也反应出公司现时的被迫处境——既需安抚阛阓心思,又无法阴私中枢风险。
行业对比
公考“三巨头”模式重塑,中公堕入双重掉队
中公教练的逆境,离不开公考培训行业的举座变革。现时,公考培训阛阓呈现“需求刚性、竞争加重、模式重塑”的特质,而中公在与华图、粉笔两大竞争敌手的较量中,已堕入“营收掉队、策略滞后”的双重逆境,这次控股股东债务危境更是让其雪上加霜。
(一)行业举座环境:需求茂盛但竞争趋严,盈利空间陆续压缩
公考培训阛阓的需求刚性依旧突显,2026年国考过审东谈主数首破370万,考录比约74:1,初度跳跃检修东谈主数,省考、行状单元、教师招录等旺季相继而至,劳动教练举座阛阓范畴展望超2.2万亿元,年增速保管在18%-28%。但与此同期,行业历经3年价钱战,客单价陆续着落,“天价保过班”等乱象被整治,培训机构庞大堕入“增收不增利”的泥淖,类似上千家中小机构及个东谈主职责室涌入,阛阓供给严重多余,行业洗牌加速。
更弱点的是,AI工夫的迭代正在重构行业竞争逻辑,头部机构纷繁加大研发插足,推动教学模式升级,而这也成为中公与竞争敌手拉开差距的中枢领域。
(二)三巨头对比:中公营收掉队,敌手缔盟酿成压制
华图、粉笔、中公教练当作公考培训“三巨头”,此前遥远呈现“中公领跑、华图紧随、粉笔解围”的模式,但2025年以来,这一模式透顶被糟蹋。按2025年上半年营收计,三家排序已变为华图(17.1亿元)、粉笔(14.92亿元)、中公(11.55亿元),中公营收已落伍于两大竞争敌手,且差距陆续扩大。
更为不利的是,2025年12月,华图与粉笔达成深度策略妥洽,酿成“线荣华量+线下渠谈”的定约——华图遥远深耕线下,领有超1000家线下托福基地集聚,正加速推动地市基地策动;粉笔以线上业务起家,手执超7000万注册用户,线上运营教会丰富,两边资源互补,共同豪迈区域性机构竞争,同期羁系行业恶性价钱战,升迁行业举座毛利水平。
反不雅中公,不仅营收掉队,策略转型也显滞后:华图2025年1-9月研发用度高达1.45亿元,同比大涨超160%,推出20款AI教学居品,构建“学员侧-内容侧-用具侧”三位一体布局;粉笔也依托自研垂域AI大模子,上线多款智能教学居品;而中公虽在2025年推出“中公AI办事学习机”,AI课程渗入率升迁至35%,但举座转型历程慢于敌手,且受资金压力影响,研发插足难以陆续加码,在AI赋能教学的赛谈上已处于被迫追逐地位。
(三)中枢差距:现款流与策略聚焦度不及
对比三大巨头的财务与策略布局,中公的中枢短板尤为显然:华图聚焦线下下千里与AI研发,粉笔收缩线下、深耕线上,两者均远离了策略聚焦;而中公连年来虽尝试向“办事与再办事服务提供商”转型,布局AI劳动教练等新业务,但受债务压力连累,资源散播,未能酿成中枢竞争力。
现款流方面,中公2025年前三季度货币资金仅1.04亿元,短期欠债却高达10.55亿元,流动比率仅0.09,短期偿债才气脆弱;而华图、粉笔凭借更健康的财务结构,星速优配大概陆续插足研发与渠谈诞生,进一步拉开与中公的差距。
风险推演
多重风险交汇,解围之路布满防碍
勾搭中公教练现时的策动景色、控股股东债务压力,以及行业竞争模式,其改日将靠近“轨则权风险、策动风险、行业竞争风险”三重交汇的逆境,不同风险场景下,公司的发展走向也将呈现各异化。
(一)中枢风险一:轨则权雄厚性风险(概率较高)
优配网控股股东李永新累计质押及冻结股份比例极高,且轮候冻结数目远超实质持股,若其无法通过措置非股权钞票筹措资金偿还债务,其股份将靠近功令拍卖、划转等措置,进而导致公司轨则权变更。
推演场景:
1. 乐不雅场景:李永新奏效措置遥远钞票、取得投资收益,偿还涉案债务偏执他到期债务,股份冻结逐渐撤消,轨则权得以保管,但短期内资金压力难以完全缓解;
2. 中性场景:部分股份被功令措置,李永新持股比例大幅着落,失去扫数控股权,公司引入新的策略投资者,不竭层保持相对雄厚,聚焦主业复苏;
3. 悲不雅场景:大批股份被措置,轨则权发生根人道变更,新控股股东可能鼎新公司发展策略,甚而剥离部分非中枢业务,导致公司策动出现波动。
值得提防的是,公司已明确暗意“无不竭层更换策动”,但这一欢喜的前提是轨则权不发生变更,若轨则权易主,不竭层鼎新将难以幸免。
(二)中枢风险二:策动与现款流风险(陆续存在)
中公教练现时的策动逆境已陆续一段时辰,2025年功绩承压显然:全年展望归母净利润4250万-5500万元,同比着落70.06%-76.86%;前三季度营收16.57亿元、净利润9196.65万元,同比区别着落21.09%、45.31%,营收下滑幅度远超行业平均水平,降本增效虽初显成效(2025年Q3单季归母净利润环比增长39.34%),但未能扭转举座下行趋势。
推演场景:
1. 乐不雅场景:公司聚焦公考主业,收缩非中枢业务,类似AI教学居品范畴化诈欺,营收逐渐回升,策动现款流陆续改善,大概散失短期债务本息,缓解流动性压力;
2. 中性场景:营收保管低位波动,策动现款流拼凑均衡,需依赖债务重组、股东借债等表情缓解资金压力,功绩复苏耐心;
3. 悲不雅场景:行业竞争进一步加重,公司阛阓份额陆续流失,营收下滑加重,现款流断裂,靠近债务爽约、业务收缩等更严峻的策动危境。
此外,公司2026年通过结伙公司布局AI劳动教练等新业务,现在仍处于发展初期,短期内难以孝敬营收,反而可能加多资金插足,进一步加重现款流压力。
(三)中枢风险三:行业竞争风险(遥远存在)
华图与粉笔的缔盟,已酿成对中公的显然压制,行业模式从“一超多强”转向“三足鼎峙”,且中公处于马虎地位。跟着两大敌手整合线上线下资源、推动AI工夫落地,行业订价权将进一步向头部连合,中公若无法快速升迁中枢竞争力,将靠近阛阓份额陆续萎缩的风险。
推演场景:
1. 乐不雅场景:公司借助行业价钱战缓解的机会,连结伙源推动AI转型与主业升级,依托原有政府与高校资源,守住高端办事服务阛阓,逐渐收缩与敌手的差距;
2. 中性场景:公司保管现存阛阓份额,在细分赛谈寻求突破,但难以撼动华图与粉笔的定约上风,功绩遥远处于行业中游泳平;
3. 悲不雅场景:公司无法豪迈行业竞争与工夫变革,阛阓份额陆续下滑,逐渐被边际化,沦为行业二线品牌。
解围旅途
债务化解与策略聚焦是独一前途
轮廓来看,中公教练现时的中枢矛盾是“债务压力+策略滞后”,思要走出逆境,必须将“债务化解”与“策略聚焦”勾搭起来,双管王人下突破瓶颈。
一方面,控股股东需加速钞票措置、推动债务重组,缓解资金链压力。现在公司已完成2.06亿元债务重组,部分债务获缓期与利率下调,且任命专东谈主全面认真债务化解职责,后续需陆续推动阛阓化债务重组决策,优化财务结构,裁减有息欠债范畴,幸免股份被进一步功令措置,守住轨则权雄厚的底线。
另一方面,公司需透顶聚焦公考主业,收缩非中枢业务,加大研发插足,加速AI转型法子。模仿华图与粉笔的教会,推动AI工夫与教学场景深度会通,升迁教学成果与用户体验,同期优化线下渠谈布局,幸免盲目膨胀,依托原有品牌上风,重拾阛阓信任。
此外,行业政策红利也为中公提供了喘气机会。2026年教练部属发干系宗旨,推动劳动教练高质料发展,国考年齿为止放宽也扩大了报考东谈主群基数,为公考培训带来新增量,中公需收拢这一机遇,将政策红利转动为实质业务增长。
结 语
这次控股股东股份轮候冻结,是中公教练债务困局与行业变局下的一个缩影。当作还是的公考培训龙头,中公教练如今堕入“轨则权承压、策动下滑、竞争落伍”的三重逆境,解围之路布满防碍。
短期来看,债务化解与轨则权雄厚是公司的中枢诉求;遥远来看,策略聚焦与AI转型是公司远离复苏的弱点。后续,需陆续追踪控股股东债务化解施展、公司主业复苏态势,以及行业竞争模式的变化。中公教练能否解脱逆境、远离逆袭,不仅取决于其本身的策略施行才气公赢网配资,也受行业环境、政策导向等多重身分影响,这场解围战,注定任重而谈远。
海量资讯、精确解读,尽在新浪财经APP
好配资官网app翔云优配恒正网配资广盛网配资亿正策略
星速优配提示:文章来自网络,不代表本站观点。